Unified Operational Resilience: Bridging ISO 27001:2022, DORA, and NIS2 with Clarysec Blueprint

The 2 AM Crisis That Redefined Resilience
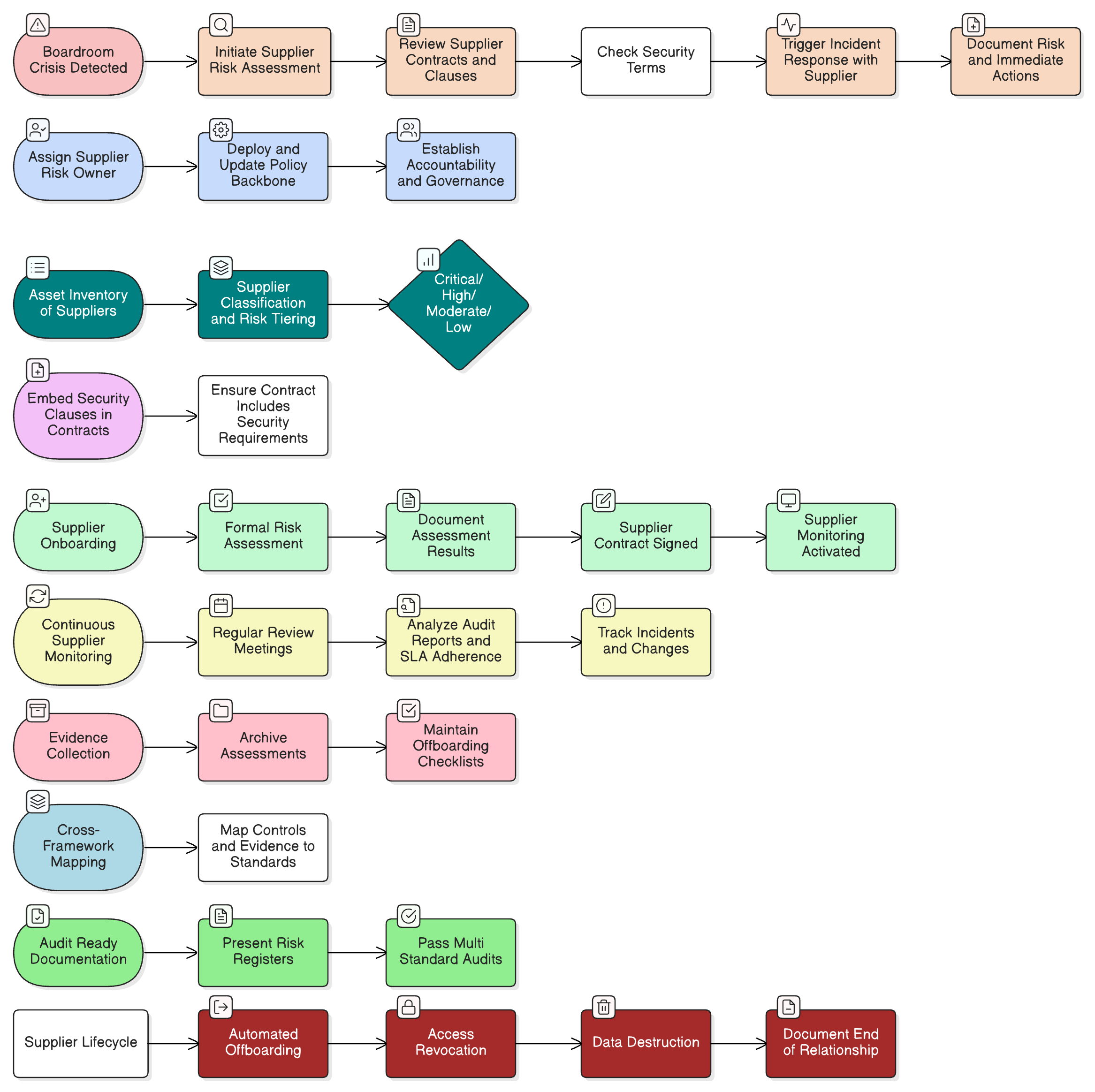
It’s 2:00 AM. You’re the CISO of a high-stakes financial institution, call it FinSecure. Your phone explodes with alerts: ransomware cripples your core banking servers, supplier APIs vanish, and customer channels flicker out. Or, in another moment, your primary cloud provider fails catastrophically, cascading outages across mission-critical systems. In both scenarios, meticulously-crafted business continuity plans are pushed beyond their limits. The board’s demand the next day isn’t just about compliance certificates. It’s about real-time recovery, dependency awareness, and proof you’re ready for DORA and NIS2 audits, right now.
This is the crucible where operational resilience shifts from paperwork to survival, and where Clarysec’s unified frameworks, Zenith Controls, and actionable blueprints prove indispensable.
From Disaster Recovery to Architected Resilience: Why the Old Approach Fails
Too many organizations still equate resilience with backup tapes or a dusty disaster recovery plan. These relics are exposed amidst new regulatory pressures: the Digital Operational Resilience Act (DORA) for financial entities, NIS2 Directive for all essential and important entities, and the updated ISO/IEC 27001:2022 standard for security management.
What’s changed?
- DORA demands tested ICT continuity, rigorous supplier controls, and board-level accountability.
- NIS2 expands the regulatory net across sectors, requiring proactive risk/vulnerability management, supply chain security, and notification protocols.
- ISO 27001:2022 remains the global ISMS benchmark, but now must be operationalized, not just documented, across real business processes and partners.
Resilience today is not reactive recovery. It is the capacity to absorb shocks, maintain essential functions, and adapt, while proving to regulators and stakeholders that you can do so, even as your ecosystem fractures.
The Controls Nexus: Mapping ISO 27001:2022, DORA, and NIS2
In modern resilience programs, two ISO/IEC 27001:2022 Annex A controls anchor the ecosystem:
| Control Number | Control Name | Description/Key Attributes | Cross-Mapped Regulations | Supporting Standards |
|---|---|---|---|---|
| 5.29 | Information security during disruption | Maintains security posture amid crisis (confidentiality, integrity, comms) | DORA Art. 14, NIS2 Art. 21 | ISO 22301:2019, ISO 27035:2023 |
| 5.30 | ICT readiness for business continuity | Ensures ICT recoverability, system redundancy, scenario-based testing | DORA Art. 11 & 12, NIS2 Art. 21 | ISO 22313:2020, ISO 27031:2021, ISO 27019 |
These controls serve as both linchpin and gateway: by operationalizing them, you directly address the requirements found in DORA and NIS2, and build a foundation that supports any other cross-sector regulations or internal audit programs.
Controls in Action
- 5.29: Go beyond the script, information security must remain uncompromising, even when rapid changes are made under duress.
- 5.30: Move from backups to orchestrated continuity; failover is tested, supplier dependencies are mapped, and restoration aligns with defined Recovery Time and Point Objectives (RTOs/RPOs).
From Zenith Controls:
“Continuity, recovery, and post-disruption investigation are core attributes, controls must integrate internal teams and supplier networks, not function in silos.”
Clarysec’s 30-Step Blueprint: Turning Controls into Crisis-Ready Governance
Knowing the controls is only a start. Implementing them, so your next crisis doesn’t become your last, is where Clarysec’s Zenith Blueprint: An Auditor’s 30-Step Roadmap shines.
Sample Roadmap (Condensed Key Phases)
| Phase | Example Step | Auditor’s Focus |
|---|---|---|
| Foundation | Asset & Dependency Mapping | Inventories, business process impact |
| Program Design | Supplier Risk/Continuity Plans | Due diligence, response procedures, test logs |
| Ongoing Audit | Tabletop Testing & Controls Validation | Regular BCP drills, cross-regulatory artifacts |
| Continuous Improvement | Post-Incident Reviews & Policy Updates | Documentation, update cycles, board reporting |
Critical blueprint moments during a disruption:
- Step 8: Incident Response Activation, escalate using predefined roles and communication triggers.
- Step 11: Supplier Coordination, cascade notifications, validate third-party impact.
- Step 14: Business Continuity Switch, activate alternate sites, ensure availability per RTO/RPOs.
Proven value:
In Clarysec-led simulations, organizations using the Blueprint saw mean-time-to-recovery drop from 36 hours to under 7, transforming resilience into quantifiable business value.
Technical Mapping: Unified Framework, Unified Audit
Clarysec’s Zenith Controls: The Cross-Compliance Guide is engineered so that every control you implement is mapped to the precise regulatory expectations, ending the “audit guesswork” that plagues even mature ISMS programs.
Example: Bridging ISO 27001 with DORA and NIS2
| ISO Control | DORA Requirement | NIS2 Article | Blueprint Evidence |
|---|---|---|---|
| 5.30 | Art. 11 (plan testing), 12 (third-party risk) | Art. 21 (continuity) | Test logs, supplier due diligence, failover documentation |
| 5.29 | Art. 14 (secure comms) | Art. 21 | Communication logs, security playbooks |
| 8.14 (Redundancy) | Art. 11 | Art. 21 | Redundant infra drills, validation tests |
Control linkages are vital. For instance, technical redundancy (8.14) only delivers resilience if paired with tested recovery procedures (5.30) and maintained security post-disruption (5.29).
Policy and Playbook Essentials: From Enterprise to SME
Policies must move from legal formality to living governance. Clarysec closes this gap with enterprise-grade, audit-ready templates for any organization size.
Enterprise: Business Continuity and Disaster Recovery Policy
All critical ICT systems must have documented, tested, and maintained continuity and disaster recovery plans. RTOs and RPOs are defined via business impact analysis (BIA) and must be regularly tested.
(Section 2.3–2.5, Clause: BCP Integration)
Business Continuity And Disaster Recovery Policy
SME: Streamlined, Role-Based Policy
SME owners will define essential functions, set minimum service levels, and test recovery plans at least biannually.
(Clause: Business Continuity Testing)
Business Continuity And Disaster Recovery Policy SME
Policy pillars:
- Integrate ICT continuity, supplier management, and incident response as interconnected mandates.
- Specify testing cadence, escalation procedures, and supplier notification requirements.
- Retain evidence logs ready for DORA, NIS2, ISO, or sector audits.
“Audit artifacts must be accessible and mapped for all relevant standards, not buried in isolated systems or ad hoc paperwork.”
The Audit Lens: How Different Frameworks Scrutinize Resilience
A robust program is stress-tested by auditors, not all with the same playbook. Here is what you can expect:
| Auditor Framework | Evidence Sought | Controls Examined |
|---|---|---|
| ISO/IEC 27001:2022 | Continuity tests, logs, crosswalk mapping | 5.29, 5.30, linked controls |
| DORA | Restoration timelines, board communications, supplier cascades | Supplier risk, notification, resilience |
| NIS2 | Vulnerability scans, risk matrices, supplier attestations | Continuity, third-party logs, proactiveness |
| COBIT 2019 | KPI data, governance integration | BIA, EGIT, process-to-value mapping |
| NIST CSF/800-53 | Incident playbooks, impact analysis | Recovery, detection response, evidence chain |
Key tip:
Multi-framework mapping (as embedded in Zenith Controls) prepares you for any auditor’s questioning, proving a living, unified resilience program, not just a checklist.
Supplier Security: The Weak Link, Or Your Competitive Edge
You can have flawless internal controls and yet fail if your suppliers aren’t crisis-ready. Clarysec mandates supplier security parity through policies and mapped controls.
Sample Clause:
All suppliers handling critical data or services must meet minimum security requirements aligned with ISO 27001:2022 8.2, with periodic audits and incident notification protocols. (Clause: Supplier Assurance)
Third-Party And Supplier Security Policy
Through the Blueprint and Zenith Controls, supplier onboarding, assurance, and drills are fully documented, making you audit-strong and DORA/NIS2-compliant.
Business Impact Analysis: The Bedrock of Operational Resilience
No resilience can exist without an actionable Business Impact Analysis (BIA). Clarysec’s BIA policies require a quantified, regularly-updated assessment of asset criticality, downtime tolerances, and supplier interdependencies.
| BIA Essential | Regulation | Clarysec Implementation |
|---|---|---|
| Asset Criticality | ISO 27001:2022 | Zenith Blueprint Step 1, Asset Register |
| Downtime Tolerance | DORA, NIS2 | RTO/RPO metrics in BCP policy |
| Supplier Mapping | All | Supplier inventory, crosswalk |
| Restoration Objectives | ISO 22301:2019 | Policy clauses, post-incident review |
For SMEs: Clarysec’s BIA policy includes user-friendly calculators, actionable steps, and plain-language guidance Business Continuity and Disaster Recovery Policy - SME.
Real-World Walkthrough: Resilience in a Tabletop
Consider Maria at FinSecure, rebooting her program after the 2 AM incident. She orchestrates a tabletop exercise targeting a key payment API provider outage.
1. Policy Foundation:
She frames the scenario under Clarysec’s business continuity policy mandate, defining authority and required objectives.
2. Measurable Testing (using Zenith Controls):
- Can the team restore critical service via failover within the RTO (e.g., 15 minutes)?
- Are emergency credentials accessed and controlled securely, even in crisis?
- Is client and internal communications crisp, pre-approved, and meets compliance?
3. Running the Test:
Process reveals gaps, like inaccessible credentials when two responsible staff are traveling and needing sharper client communication templates.
4. Outcome:
Issues are logged, policies updated, roles tweaked, continuous improvement in living motion. This is resilience culture in practice, not just paperwork.
Continual Improvement: Making Resilience Enduring
Resilience is a cycle, not a checkbox. Every test, disruption, or near-miss must trigger a review and improvement loop.
From the Zenith Controls:
“Continuous improvement artifacts, lessons learned, and update cycles must be formally tracked for future audits and board reporting.”
Through Clarysec’s Blueprint (Step 28), post-incident reviews and improvement plans are embedded as operational requirements, not afterthoughts.
Overcoming Common Pitfalls with Clarysec Frameworks
Clarysec’s hands-on expertise resolves typical resilience failures:
| Challenge | Clarysec Solution |
|---|---|
| Siloed BCP and Incident Response | Integrated testing and escalation across all teams |
| Weak Supplier Oversight | Zenith Controls crosswalks and supplier onboarding mapped to DORA/NIS2 |
| Lack of Evidence for Audit | Blueprint-driven artifact and test log collection, audit automation |
| Stagnant Resilience Improvement | Post-incident continuous improvement triggers, with audit trails |
Cross-Compliance: One Exercise, All Standards
Clarysec’s Unified Framework actively crosswalks controls and evidence. One well-planned exercise, if built via Blueprint and Zenith Controls, proves readiness for ISO 27001:2022, DORA, NIS2, and sector-specific requirements. This means:
- Less duplication, no control gaps, and far greater audit efficiency.
- Supplier resilience and BIA aren’t appendices; they’re woven into the operational DNA.
- Board and regulator questions can be answered with a click, and with confidence.
Ready for Resilience: Your Call to Action
Surviving tomorrow’s crisis is more than having a plan; it’s demonstrating resilience that regulators, boards, partners, and customers can trust.
Take the first decisive step:
- Implement interconnected policies for continuity, incident response, and supplier security* using Clarysec’s leading frameworks.
- Use our Blueprint for program design, tabletop testing, automated artifact collection, and unified audits.
- Make continual improvement and cross-compliance mapping the hallmarks of your resilience culture.
Begin your transformation now, see how Clarysec’s Zenith Controls, Blueprint, and policies make operational resilience real. Book a walkthrough, schedule a resilience assessment, or request a demo of our audit-ready automation platform.
Clarysec: Resilience by design, proven in crisis.
Referenced Clarysec Toolkits and Policies:
Zenith Controls
Zenith Blueprint
Business Continuity And Disaster Recovery Policy
Business Continuity And Disaster Recovery Policy SME
Third-Party And Supplier Security Policy
Frequently Asked Questions
About the Author

Igor Petreski
Compliance Systems Architect, Clarysec LLC
Igor Petreski is a cybersecurity leader with over 30 years of experience in information technology and a dedicated decade specializing in global Governance, Risk, and Compliance (GRC).Core Credentials & Qualifications:• MSc in Cyber Security from Royal Holloway, University of London• PECB-Certified ISO/IEC 27001 Lead Auditor & Trainer• Certified Information Systems Auditor (CISA) from ISACA• Certified Information Security Manager (CISM) from ISACA • Certified Ethical Hacker from EC-Council
