#Cloud Security
Articles tagged with "Cloud Security"
3 articles
This article provides a practical playbook for CISOs to navigate the complex intersection of GDPR and AI. We offer a scenario-driven walkthrough for making SaaS products with LLMs compliant, focusing on training data, access controls, data subject rights, and multi-framework audit readiness.
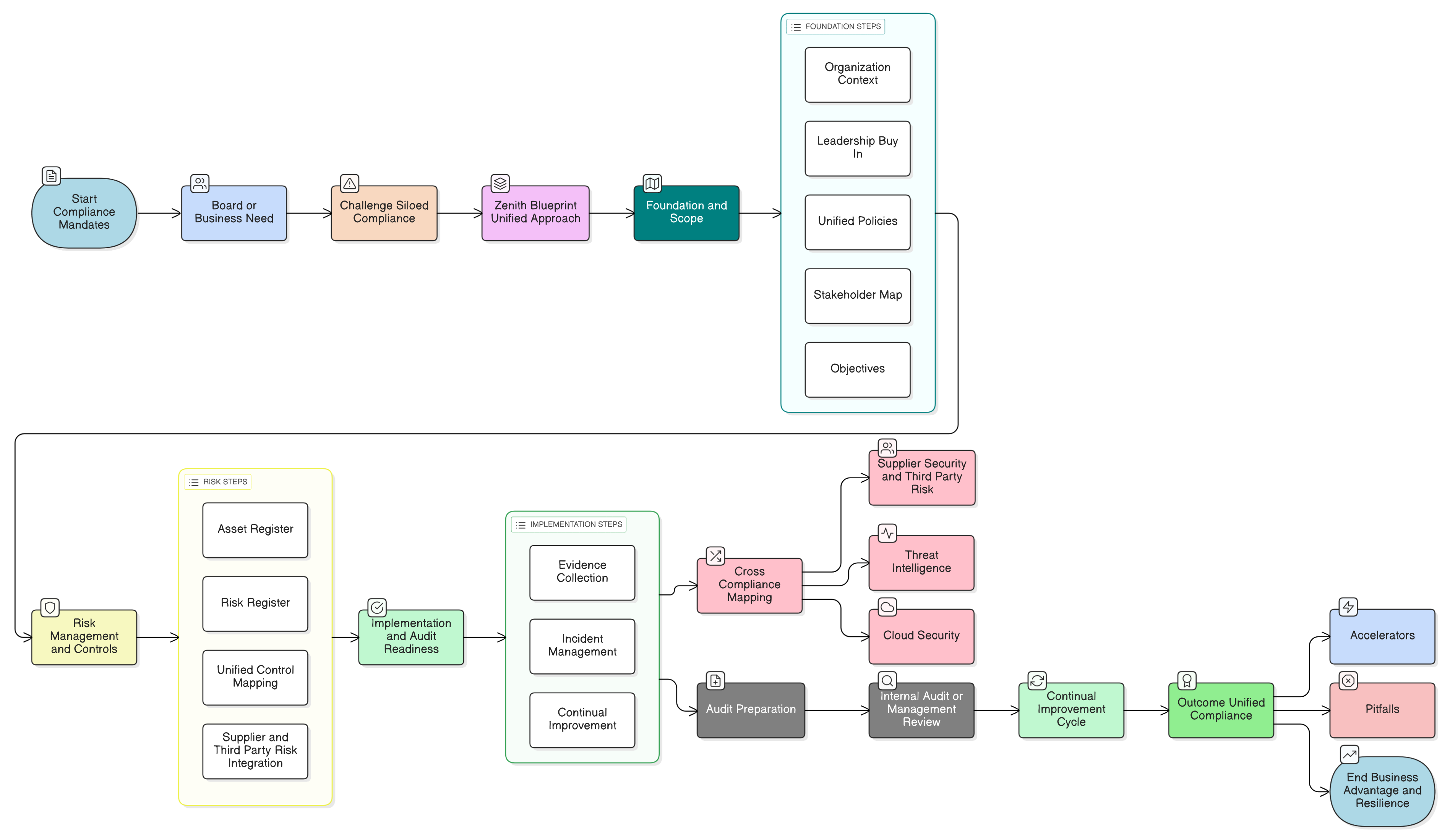
Clarysec’s Zenith Blueprint delivers the fastest and most reliable unified compliance for ISO 27001:2022, NIS2, and DORA. Discover actionable steps, control mappings, and real-world scenarios for CISOs and business leaders to achieve true audit and operational readiness.
CISOs, compliance managers, and cloud architects: discover how to operationalize ISO 27001:2022 cloud controls for perpetual compliance. Real-world stories, technical mapping tables, and actionable blueprints from Clarysec unite security, governance, and audit-readiness across frameworks.